民政部 國家發展改革委 公安部 司法部 人力資源社會保障部 國家衛生健康委
關于改進和規范基層群眾性自治組織出具證明工作的指導意見
民發﹝2020﹞20號
各省、自治區、直轄市人民政府,國務院各部委、各直屬機構:
為貫徹落實《中共中央國務院關于加強和完善城鄉社區治理的意見》、《中共中央辦公廳國務院辦公廳印發〈關于深入推進審批服務便民化的指導意見〉的通知》和《國務院辦公廳關于做好證明事項清理工作的通知》要求,經商最高人民法院、最高人民檢察院、教育部、工業和信息化部、安全部、財政部、自然資源部、住房城鄉建設部、農業農村部、文化和旅游部、退役軍人部、人民銀行、稅務總局、市場監管總局、統計局、銀保監會、證監會、郵政局、中國殘聯,并報經國務院同意,現就改進和規范基層群眾性自治組織(社區居民委員會、村民委員會)出具證明工作提出以下指導意見。
一、總體要求
(一)指導思想。以習近平新時代中國特色社會主義思想為指導,深入貫徹黨的十九大和十九屆二中、三中、四中全會精神,踐行以人民為中心的發展思想,改進和規范基層群眾性自治組織出具證明工作,為居民群眾提供高效、便捷、規范的服務,打通聯系服務居民群眾“最后一公里”,有效增強居民群眾的獲得感和幸福感。
(二)基本原則。
——堅持以人民為中心。始終把實現好維護好發展好居民群眾的根本利益作為工作的出發點和落腳點,在全面清理政府部門、公用企事業單位和服務機構索要的煩擾居民群眾的“奇葩”證明、循環證明、重復證明的同時,改進和規范基層群眾性自治組織出具證明工作。
——堅持群眾自治。落實基層群眾自治制度,以改進和規范基層群眾性自治組織出具證明工作為著力點,加強基層群眾性自治組織規范化建設,促進居民群眾依法自我管理、自我教育、自我服務。
——堅持依法治理。嚴格遵循法律法規規定,確保基層群眾性自治組織出具證明于法有據、有章可循。
——堅持綜合施策。改進和規范基層群眾性自治組織出具證明工作與“放管服”改革、“減證便民”、“互聯網+政務服務”、社會信用體系建設等實現協同推動、有效銜接,務求實效。
(三)總體目標。用3年左右時間,逐步建立起基層群眾性自治組織出具證明工作的規范化制度體系和長效機制,從根本上改變“社區萬能章”、“社區成為證明大本營”等現象。
二、依法確定基層群眾性自治組織出具證明事項
社區居民委員會、村民委員會是居民群眾自我管理、自我教育、自我服務的基層群眾性自治組織,主要職責是依法組織居民群眾開展自治活動,依法協助基層人民政府或者其派出機關開展工作,依法依規組織開展有關監督活動。
根據國家有關法律法規規定,基層群眾性自治組織可以依法出具有關證明。基層群眾性自治組織出具證明的事項,必須是有明確法律法規依據或經國務院批準列入保留證明事項清單、屬于基層群眾性自治組織職責范圍的事項。凡是相關部門要求基層群眾性自治組織出具證明事項的,應當同時提供基層群眾性自治組織出具此證明事項的有關依據。凡是涉及城鄉社區公共利益或者本轄區多數居民群眾切身利益的事項需出具證明時,基層群眾性自治組織應當通過組織居民群眾議事協商等方式,經居民群眾討論同意并經基層群眾性自治組織負責人簽字后方可出具。
各地區要在與證明事項清理工作已有政策措施銜接基礎上,制定基層群眾性自治組織出具證明事項清單,特別是要與各地區、各部門公布的保留證明事項清單相銜接。對基層群眾性自治組織依法規范出具的證明事項,要以辦事指南的形式細化實化證明的具體式樣、辦理程序和操作規范,明確出具時限、辦理用途、具體流程及法律法規依據,并提供統一規范的表單樣本。以上文書均應主動在政府門戶網站、政務服務平臺、服務場所、政務微博、微信公眾平臺等同步公布,方便居民群眾獲取、查詢、辦理。要最大限度精簡基層群眾性自治組織出具證明的程序,減少辦理環節,壓縮辦理時限,改進服務質量。大力推行簡單證明當場辦結、復雜證明限時辦結制,符合出具證明條件的,基層群眾性自治組織應當在接到申請時根據掌握的信息,依法及時出具;需要調查核實的,應當及時完成調查核實工作并據實出具,最大限度地縮短辦理時間,確保居民群眾能辦事、辦成事。
三、明確不應由基層群眾性自治組織出具證明事項
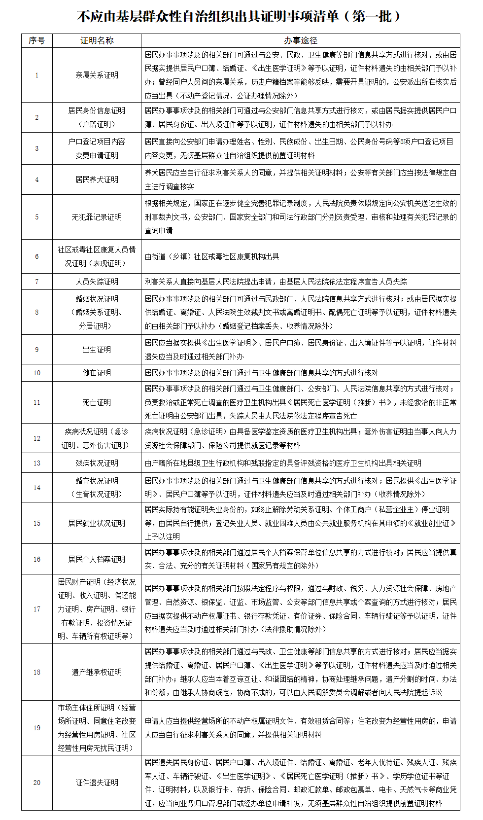
根據中共中央、國務院關于減證便民、優化服務的部署要求,凡是沒有法律法規依據或未經國務院批準列入保留證明事項清單的證明事項,基層群眾性自治組織不予出具。對雖有法律法規依據但已經不符合當前經濟社會發展實際的或基層群眾性自治組織沒有能力核實的,有關部門要在廣泛征求意見、充分調研論證的基礎上按程序提請修改法律法規規定,明確基層群眾性自治組織不再出具。根據國家有關法律法規規定,適時分批明確不應由基層群眾性自治組織出具證明的事項。現明確《不應由基層群眾性自治組織出具證明事項清單(第一批)》(見附件)。
對于《不應由基層群眾性自治組織出具證明事項清單(第一批)》所列的證明事項,現階段如因政策措施銜接不到位或各類民商事主體明確要求,居民群眾仍需辦理的,基層群眾性自治組織應本著便利居民群眾辦事創業的原則,對于屬于自身職責范圍內、且能夠核實的,據實為居民群眾出具相關證明。對于出具相關證明可能涉及法律風險的,基層群眾性自治組織可在詳細調查核實情況、采取靈活多樣方式組織居民群眾議事協商的基礎上,予以充分評估并預先防范后出具。
四、加強對改進和規范基層群眾性自治組織出具證明工作的組織保障
(一)強化組織領導。改進和規范基層群眾性自治組織出具證明工作涉及面廣、政策性強、工作要求高、統籌協調任務重,要建立政府統一領導,民政部門牽頭協調,發展改革、公安、司法行政、人力資源社會保障、衛生健康等各有關部門參與的機制,共同抓好落實。省級人民政府要把這項工作納入重要議事日程,切實加強組織領導,細化責任分工,督促指導各有關部門抓好工作落實,研究解決重大問題。市縣級人民政府要組織各有關部門,在深入摸排基礎上,抓好具體實施。各地區要部署開展“社區萬能章”治理專項行動,上下聯動、集中推進改進和規范基層群眾性自治組織出具證明工作。民政部要會同全國社區建設部際聯席會議成員單位等有關部門,通過開展實地調研、組織第三方評估等方式,對各地工作情況進行跟蹤問效。各地區、各有關部門要加強輿論宣傳,加大督促落實力度,注意總結做法經驗,形成長效機制。
(二)做好政策銜接。各地區、各有關部門要按照于法有據和“誰主管、誰負責”的原則,對各自提供為民服務的事項和辦事環節進行全面梳理,對自行設定的沒有法律法規依據或未經國務院批準列入保留證明事項清單的基層群眾性自治組織出具證明事項一律取消。對基層群眾性自治組織應當或者可以出具證明、不應出具證明以及應當由相關部門出具證明的事項,都要做好政策措施銜接,列明辦事指南,避免出現管理和服務“真空”,防止出現工作斷鏈,最大程度確保居民群眾辦事創業方便。各級民政部門要會同有關部門建立公開曝光和強制糾正機制。今后,凡是各政府部門、公用企事業單位和服務機構再次出現擅自要求居民群眾找基層群眾性自治組織開具不合理證明導致居民群眾辦事創業困難的情形,要予以通報或在媒體平臺公開曝光,要求開具證明單位的上級主管部門應及時予以糾正。
(三)加強信息共享。各地區、各有關部門要按照國務院關于加快推進“互聯網+政務服務”工作部署,依托全國一體化在線政務服務平臺建設,推進部門間信息共享核查,按照法定程序辦理查詢核查業務,打通信息孤島,讓信息多跑路、群眾少跑腿。各級民政部門要會同各有關部門,依托“互聯網+政務服務”相關重點工程,加快智慧社區建設,提升社區公共信息服務水平,實現一號申請、一窗受理、一網通辦,強化“一門式”服務模式的社區應用。
(四)加強社會信用體系建設。各地區、各有關部門要大力加強社會信用體系建設,推行證明事項告知承諾制,強化對承諾事項的事后核查,對虛假承諾的,依法記入個人信用記錄、納入全國信用信息共享平臺、在“信用中國”網站進行公示,情節嚴重的依法予以處罰并公開。
各地區、各有關部門要按照本意見精神,結合實際制定具體實施意見,實施本意見情況及遇到的問題,請及時報送民政部。
民政部 國家發展改革委 公安部
司法部 人力資源社會保障部 國家衛生健康委
2020年2月29日
附件
